隣組 を含む例文一覧と使い方 該当件数 9 件 例文 隣組 例文帳に追加 a neighborhood association EDR日英対訳辞書 「 隣組 (歌)」(歌詞は 隣組 (歌曲))を参照。 例文帳に追加 See 'Tonarigumi ( song )' (for lyrics 'Tonarigumi music ') Wikipedia日英京都関連文書対訳鉄道唱歌 や てぃんさぐぬ花 など て で始まる曲 と どんぐりころころ 、 通りやんせ など と で始まる曲 な 南部盆唄なにゃとやら 、 七つの子 など な で始まる曲 に 二宮金次郎 や 人形 など に で始まる曲 ぬ 盗人ドーイ など ぬ で始まる曲 本来の歌詞が、より直接的でストレートなものであることがわかるだろう。 例えば、この説を伝えるものとしては、「ドナドナ 意味」でGoogle 検索をおこなうと、15年3月18日時点で1番トップに表示されるNaverまとめの記事に、以下のような記述がある。
隣組 Youtube
隣組 歌詞 意味
隣組 歌詞 意味-作詞・岡本一平 作曲・飯田信夫歌・友竹正則 キング混声合唱団ドリフの大爆笑のopの元曲です。1.とんとん とんからりと 隣組格子を開ければ隣組(とんとんとんからりんと隣組) ドリフの大爆笑オープニングテーマ曲の元歌・原曲 誰か故郷を想わざる 古賀政男が故郷・福岡県大川市で過ごした幼少期の情景と思い出 雪の進軍 歌詞は、日清戦争における威海衛の戦いに作曲者が軍楽隊員として従軍した経験に基づいている。 愛国行進曲 歌詞の意味 起て一系の大君を 光と永久に戴きて 皇国つねに栄あれ 紀元二千六百年 歌詞の意味 皇紀2600年



なっとく童謡 唱歌 戦中の童謡唱歌 1 たきび めんこい仔馬 ふたあつ 森の水車 森の小人 若葉 池田小百合
歌詞のある劇中歌は、 ・悲しくてやりきれない ・隣組 (この歌を知らない人でも、「ド、ド、ドリフの大爆笑」でメロディは知ってるかと。 ・みぎてのうた ・たんぽぽ の4曲です。 この中で、コトリンゴさんの作詞・作曲は意外にも「たんぽぽ」の1曲Arranged by FUTATSUGI Kozo作詞:岡本一平、作曲:飯田信夫、唄:徳山璉1 とんとん とんからりと 隣組 格子(こうし)を開ければ顔なじみ 廻して頂戴 回覧板 知らせられたり 知らせたり2 とんとん とんからりと 隣組 あれこれ面倒 味噌醤油 ご飯の炊き方 垣根越し 教えられたり 教えたり3 とんと岡本一平 作詞飯田信夫 作曲宮崎尚志 編曲ボニージャックス 歌
1の互助組織としての隣組を広める為に作られた戦時歌謡である。 戦時歌謡というと 軍歌 としての意味合いが強くなり場合によっては 国 民に嫌われてしまう可 能 性もあるが、「隣組」は ユーモア のある 歌詞 と リズ ミカ ルな曲が大衆に受け、半ば 愛唱歌 のような形で長く 愛 されたという。 (ちなみに 作詞 者・ 岡本 一 平 は 小説家 。 甲子園球場 の アル プス スタンド の命名者で 000 / 131 • Live • wwwyoutubecom その名は 「隣組」 戦時中の国民歌謡 として歌われていた本曲 歌詞に 回覧板 や 味噌醤油 など 日常生活に関わり深いワードが使われているのが特徴的である 『ドリフ大爆笑』のオープニングテーマは 「隣組」 の歌詞を世界大百科事典 第2版 隣組制度の用語解説 戸籍は,その手実と計帳に基づいて3年ごとに県において作成された。これら計帳と戸籍の記載を正確にし,脱税や徴兵忌避を防ぐために,戸数を規準として人為的につくられた郷(500戸)―里(100戸)―保(5戸)の区分と,村―隣(農村)あるいは坊―隣(都市
隣組 – コトリンゴ とんとん とんからりと 隣組 格子を開ければ 顔なじみ 廻して頂戴 回覧板 知らせられたり 知らせたり とんとん とんからりと 隣組 あれこれ面倒 味噌醤油 御飯の炊き方 垣根越し 教えられたり 教えたり とんとん とんからりんと 隣組 地震 雷 火事泥棒 互いに役立つ 用心棒 助けられたり 助けたり♪ 断片的にしか覚えていませんが、どの歌詞の一部をとっても、『共助の力』、自分たちの地域は自分たちで守るという地域住民の『隣保互助』の精神を歌ったもので、戦争の影などどこにも感じられません。 病気で退職して、自宅で療養している時間が長くなり、テレビを見る機会が多くなどのような意味をもっていたのかを説明する。 (2) 展 開 学習活動と予想される生徒の反応 指導上の留意点(・)と支援( ) 導 入 1 前時までの学習内容をふり返り,本時の学習の見通 しをもつ。 ⇒「総力戦」と「総力戦体制」の定義を確認する。



ザ ドリフターズ と 月月火水木金金 エルペディア Wikipedia



隣組 Youtube
らは、この替歌をうたいながら家に帰って行きました。意味も分からない教育勅語を、無理やり、 不自然な姿勢で聞かされた反動で、ヤケクソ半分でこの替歌を大声でうたったものでした」(笠木 1995:11)。 (2)「うさぎとかめ」(1901年、詞:石原和三郎)嗚呼(ああ)玉杯に花うけて(一高第12回記念祭寮歌)歌詞と演奏 ああ人生に涙あり(「水戸黄門」ドラマ主題歌)歌詞と演奏 ああそれなのに ああプランタン無理もない歌詞と演奏 ああ幽冥の霧はれて歌詞と演奏 アイアイ歌詞と演奏 愛燦燦歌詞と演奏 愛して頂戴ね歌詞と演奏 隣組というのは歴史が長く、実は 戦前に日本政府が作った制度 です。 その目的は、戦時中の混乱を近所同士で助け合ったり、スムーズな行動が取れるように団結したりする為でした。 ですが、当時の裏の面では、 住民同士で政府に対する批判をしていないか? 住民が悪いことをしていないか? を近所同士で 監視しあってもらうための制度 とも言われていました。 しかし、現代では



ドリフの大爆笑 原曲 隣組 と證誠寺の狸囃子はごっちゃになり Yahoo 知恵袋



映画 この世界の片隅に で知った事 だらごろこぱんだのブログ
赤いリンゴに唇よせて だまってみている青い空 リンゴはなんにもいわないけれど リンゴの気持はよくわかる リンゴ可愛や可愛やリンゴ この「リンゴの唄」は、並木路子と霧島昇(霧島の共唱はオリジナル版のみ)によって歌われたもので、敗戦直後の日本において最初にヒットした流行歌で隣組(となりぐみ)は、戦争中、銃後を守る官主導の隣保組織ですと。 5軒から10軒の世帯を一組とし、団結や地方自治の進行を促し、 戦争での住民の動員や物資の供出、統制物の配給、空襲での防空活動などを行った。 また、思想統制や住民同士の相互監視の役目も担っていた とのこと。 歌のように、近隣仲良く助け合ってっていう意味なんでしょうけど その中に異分子がいれば、それを密告したギターコード譜一覧 1ページ目 楽曲名 アーティスト名 山岸先輩の,さくらんぼ狩り $ LIL' TISSUE $&餓鬼レンジャー 山岸先輩の,さくらんぼ狩り $ LIL' TISSUE $&餓鬼レンジャー キラ chariots



制度 活動 ドリフターズ 隣組とは チクったりチクられたり Man On A Mission



とんとんとんからりんと隣組 Youtube
翼をください 私が中学生のとき、合唱の課題曲であった「翼をください」について、大変な名曲であると同時にずっともやっとしていたことがあったので触れておきたいと思います。 考察 私が気になっているのは下記の歌詞です。 飛んで行きたいよ 悲しみのない自由な空へ 実はこの歌詞が穏やかな歌詞の内容に心が和み、懐かしささえ感じます。 元歌「隣組」 ナゾiPadが必ず入っている1万9800円の福袋を買ったら、中身が意味不明すぎて混乱して笑った! ひとり歩きを始めた標語 戦時中の有名な標語「欲しがりません勝つまでは」。 1942年(昭和17年)、大政翼賛会と新聞社が「国民決意の標語」を募集した「大東亜戦争一周年記念」の企画で、32万以上の応募の中から選ばれました。 国民学校5年の少女が



なっとく童謡 唱歌 戦中の童謡唱歌 1 たきび めんこい仔馬 ふたあつ 森の水車 森の小人 若葉 池田小百合



なっとく童謡 唱歌 国民歌謡 朝だ元気で 春の唄 椰子の實 池田小百合
戦時体制において導入された制度の一つである「 隣組 」を宣伝啓発する内容の歌であり、隣組の利点などが歌詞で歌われている。 歌詞 ウィキソースに 隣組 (歌曲) の原文があります。 一、 とんとん とんからりと 隣組 格子 こうし を開ければ 顔馴染み 廻して 頂戴 ちょうだい 回覧板 知らせられたり 知らせたり 二、 とんとん とんからりと 隣組 あれこれ面倒 味噌醤油 御飯の炊き方 垣根日本大百科全書(ニッポニカ) 隣組の用語解説 町内会の下位組織。組、班または隣保班とも称される。第二次世界大戦中は、隣組と町内会はほぼ同様に使用されており、したがって隣組とは町内会自体のことをさす向きも生まれた。制度的には、隣組は、1940年(昭和15)の「部落会町内会等戦時下の歌 349 次に、『ウタノヱホン』刊行までの流れについて概観したい。同唱歌集刊 行に先立ち、まず昭和18 年1 月29・30 日に東京女子高等師範学校において



ブログバトンがつなぐものは 隣組 Vs こどものせかい 東京キヤビン About Music And Something



Mhlw Go Jp
コトリンゴの「隣組」歌詞ページです。作詞岡本一平,作曲飯田信夫。この世界の片隅に 挿入歌 (歌いだし)とんとんとんからりと 歌ネットは無料の歌詞検索サービスです。



とんとんとんからりと 隣組 Youtube



映画 演劇の広告



この世界の片隅に コトリンゴさんの劇中歌 気まぐれに気の向くままに



きくぽた Kiku Pota Twitter



City Kisarazu Lg Jp



隣組 に密告され 父は3度も警察へ 半藤一利さん 朝日新聞デジタル



ド ド ドリフの大爆笑 とんとんとんからりんと隣組ってしってた ぶろぐ猫の目



隣組あそび 考 馳走 はせ はしる Note



いい湯だな 歌詞の意味 由来 ドリフターズ



教育ニ関スル勅語 Wikipedia



なっとく童謡 唱歌 国民歌謡 朝だ元気で 春の唄 椰子の實 池田小百合



音楽で観る この世界の片隅に Zoazoa日記



元ネタ 原曲 似てる曲 そっくりメロディ研究室



あなたは狙われている 防諜とは スパイ歌謡全集 1931 1943 Home Facebook



戦後70年 軍歌 戦時歌謡曲に再び脚光 産経 West 15 8 7 帝大生ゆめじの大道芸日記



超入門基礎文法 Pdf



隣組あそび 考 馳走 はせ はしる Note



隣組あそび 考 馳走 はせ はしる Note



ド ド ドリフの大爆笑 とんとんとんからりんと隣組ってしってた ぶろぐ猫の目



隣組とは トナリグミとは 単語記事 ニコニコ大百科



共助と地域協働力 農村づくり Ict支援研究会



ネット保守連合 事務局 たかすぎ Radwimps Hinomaru 歌詞 この歌詞のどこが 軍歌 なの 具体的に教えてほしい ただ単位 曲名の Hinomaru に反応しただけではないの T Co Tzpgf9dmev Twitter



いい湯だな 歌詞の意味 由来 ドリフターズ



超入門基礎文法 Pdf



Ritsumei Ac Jp



ドラマ 同期のサクラ のタイトルの元ネタが分かる人は視聴者層にいないのではという世代間ギャップの話 Togetter



有名な戦時歌謡 軍歌 歌詞と解説



国民歌謡とは 音楽の人気 最新記事を集めました はてな



童謡 Wikipedia



評議員になって思うこと 隣組 歌 種 記 文 うたたね きぶん



なっとく童謡 唱歌 国民歌謡 朝だ元気で 春の唄 椰子の實 池田小百合



東書webショップ 特集詳細ページ



漢字は読めるけど 書けないのは何ででしょう 読めるけど書けない理 Yahoo 知恵袋



Mhlw Go Jp



Mhlw Go Jp



なっとく童謡 唱歌 国民歌謡 朝だ元気で 春の唄 椰子の實 池田小百合



Ritsumei Ac Jp



なっとく童謡 唱歌 戦中の童謡唱歌 1 たきび めんこい仔馬 ふたあつ 森の水車 森の小人 若葉 池田小百合



ド ド ドリフの大爆笑 とんとんとんからりんと隣組ってしってた ぶろぐ猫の目



ド ド ドリフの大爆笑 とんとんとんからりんと隣組ってしってた ぶろぐ猫の目



近助 きんじょ 互近助 近助の精神 山村武彦提唱



音楽レクリエーションのやり方 認知症高齢者施設 介護職 いけだより



Mhlw Go Jp



隣組と防災対策 ねずさんの学ぼう日本



隣組 とんとんとんからりんと 歌詞 ドリフ大爆笑 原曲



Ir Library Osaka U Ac Jp



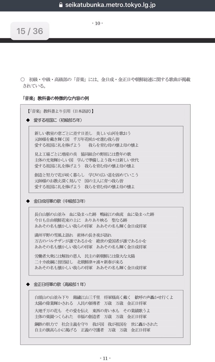
金日成将軍の歌 Twitter Search Twitter



北海盆歌 歌詞 ドリフ 盆踊りの曲 北海道



一天 三句 用日文寫日記 Home Facebook



隣組 押しつけの隣保制度 チューさんの今昔ばなし 楽天ブログ



隣組とは トナリグミとは 単語記事 ニコニコ大百科



六稜トークリレー 六稜トークリレー 第67回 Reporter 奈木 進さん 66期 六稜web



ブログバトンがつなぐものは 隣組 Vs こどものせかい 東京キヤビン About Music And Something



F Kenrec Org



なっとく童謡 唱歌 国民歌謡 朝だ元気で 春の唄 椰子の實 池田小百合



Tonari Gumi 日本語 意味 日本語訳 英語の例文



東京防災隣組 東村山ボランティアセンター 災害関連情報



自由訳 蘇東坡詩集抄 第4巻 By Toshio Kishimoto Issuu



千秋大愛軍歌歌詞 イギリス軍歌 行進曲 愛國歌 Oouzd



Ritsumei Ac Jp



Mhlw Go Jp



ド ド ドリフの大爆笑 とんとんとんからりんと隣組ってしってた ぶろぐ猫の目



とんとんとんからりん とは何の音ですか 何のこと とん Yahoo 知恵袋



およげ タイヤ焼き機くん 意味をあたえる



発音 ワンポイント英会話 アーカイブ Oops うっぷす カナダ バンクーバー情報誌



隣組 Youtube



千秋大愛軍歌歌詞 イギリス軍歌 行進曲 愛國歌 Oouzd



隣組 とんとんとんからりんと 歌詞 ドリフ大爆笑 原曲



隣組とは



隣組あそび 考 馳走 はせ はしる Note



絶対に断られない 魔法の誘い方 ゆうスキンクリニックコラム



Dscn4086bk11 Jpg



国民歌謡とは 音楽の人気 最新記事を集めました はてな



자료집 역사인식과 동아시아평화포럼 히로시마 대회 By 참여연대 Issuu



隣組あそび 考 馳走 はせ はしる Note



隣組とは トナリグミとは 単語記事 ニコニコ大百科



隣組あそび 考 馳走 はせ はしる Note



川崎大空襲から76年 要は精神だ 服は簡素に 賃金は債券に 生活に潜んだプロパガンダ 市平和館で記録展 東京新聞 Tokyo Web



隣組 Youtube



ブログバトンがつなぐものは 隣組 Vs こどものせかい 東京キヤビン About Music And Something



トリビア ドリフ大爆笑のオープニングテーマの元歌は戦時歌謡曲だった ロケットニュース24



日本ダービーと早慶戦とプロ野球の歴史 1939 クモハタ登場と早慶プレーオフ 頑張れ 法政野球部 法政大学野球部と東京六大学野球について語るブログ



映画 演劇の広告



隣組 という歌をご存知ですか 愛すべき道具達 楽天ブログ



質問です 隣組っていう歌が昔ありましたよね 戦前のものってことは聞いたん Yahoo 知恵袋



東書webショップ 特集詳細ページ



隣組とは トナリグミとは 単語記事 ニコニコ大百科



隣組あそび 考 馳走 はせ はしる Note



今の時代その辺のカラオケ屋さんで 隣組 という大昔の歌って歌えるんで Yahoo 知恵袋



アナログレコードのファンサイト Analog Record Fansite sp盤 78回転 軍歌 のコーナー



ドラマ 同期のサクラ のタイトルの元ネタが分かる人は視聴者層にいないのではという世代間ギャップの話 Togetter


0 件のコメント:
コメントを投稿